永业行

站内搜索:
当前位置 :永业行 > 永业行 > 工作动态
工作动态| 媒体报道

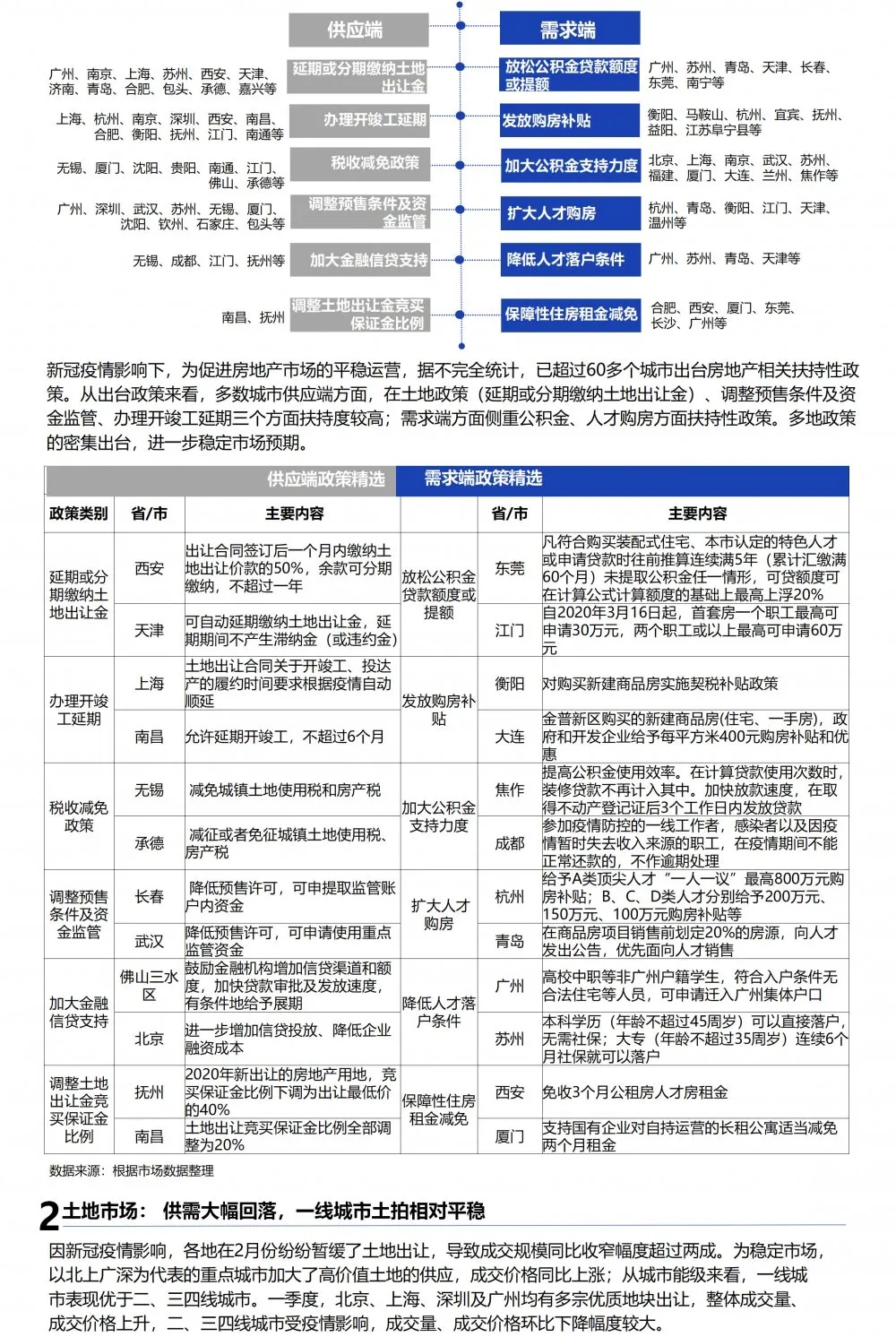
【永业行观察】2020年第一季度武汉市房地产市场报告

来源:不动产事业群发布时间:2020-04-15浏览次数:6937

 

永业行 永业行 永业行 永业行 永业行